全 國 服 務 熱 線
網站首頁
關於逢春
公司簡介
董事長致辭
企業文化
企業環境
榮譽證書
旗下企業
逢春資訊
招標信息
行業新聞
逢春家園
健康知識
音視頻專區
環境信息專欄
凱州新城逢春大健康產業園
逢春2023全新宣傳片
產品中心
推薦產品
明星產品
熱銷產品
酒劑、酊劑、合劑
煎膏、流浸膏劑
片劑、膠囊劑、糖漿劑
顆粒劑、口服溶液劑
保健食品(主推)
研發中心
研發中心
研發項目
研發團隊
人力資源
招聘職位
激勵機製
聯係我們
聯係方式
網站首頁
逢春資訊
逢春家園
逢春資訊
招標信息
行業新聞
逢春家園
健康知識
音視頻專區
環境信息專欄
凱州新城逢春大健康產業園
逢春2023全新宣傳片
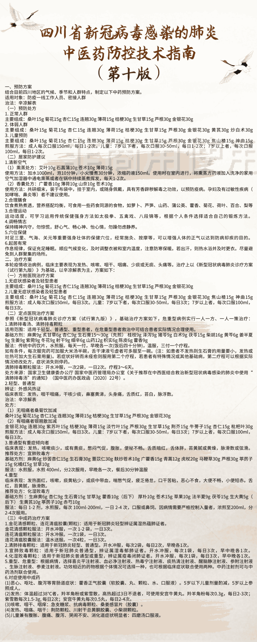
重點來了!!!這些中醫藥防控技術指南您get到了嗎?
發布日期2022-11-18 瀏覽次數:4701